ADVERTENCIA:

Los contenidos de este Blog manejan Voltajes, Altos Voltajes y Muy Altos Voltajes. Potencialmente Peligrosos e incluso Potencialmente Letales, los componentes que generan chispas pueden producir Ozono u otros Gases Toxicos, Sí No estas Capacitado Técnicamente, No conoces la Normativa Técnica de cada Lugar o tienes la Más Mínima Duda, no sigas con el Contenido de este Sitio. TODOS LOS CONTENIDOS DEL BLOG SON A NIVEL INFORMATIVO, Al acceder a los Contenidos "Aceptas ser el Único Responsable de Tus Actos y Sus Consecuencias así de como Utilizas la Información".

OSCILADOR EXPERIMENTAL DE ONDAS MULTIPLES - MWO

MULTI WAVE OSCILLATOR

"MWO"

INFORMACIÓN SOBRE DISEÑO Y ANTENAS ORIGINALES

BÁSICAMENTE HAY 2 TIPOS DE "MWO":
- LOS ORIGINALES QUE CONSTAN DE DOS BOBINAS TIPO AUTOTRASFORMADOR-OUDIN ACOPLADAS DIRECTAMENTE A CADA UNA DE LAS ANTENAS.
- LA ADAPTACIÓN MODERNA DE UNA SOLA BOBINA BIPOLAR CONECTADOS CADA UNO DE SUS EXTREMOS A UNA ANTENA SEPARADAS DE LAS BOBINAS.

LA MISIÓN BÁSICA DEL APARATO ES LA DE GENERAR EN LOS ANILLOS DE LAS ANTENAS EL MAYOR NUMERO DE FRECUENCIAS Y ARMÓNICOS POSIBLES.

ESTE DISEÑO "EXPERIMENTAL" ESTA BASADO EN LOS DISEÑOS DEL INGENIERO "GEORGE LAKHOVSKY".

Información didáctica externa al Blog: 

http://www.pnf.org/mwo_review.pdf







http://www.zephyrtechnology.com/TESLA_Technology_/body_tesla_technology_.html











ADAPTACIÓN PORTATIL:


Los Circuitos Publicados como "DISEÑO LIBRE" son Licencia Libre de "TESLATRONICA" Solamente para"Uso Experimental Individual-No Comercial" y Siempre bajo la Única Responsabilidad del Constructor y/o Operador que tiene que ser Persona Cualificada-Titulada en la Materia en Cuestión.



LOS DISEÑOS SON DE "ALTA TENSIÓN" Y DE "MUY ALTA TENSIÓN" Y SE DEBEN TOMAR TODAS LAS PRECAUCIONES, EN LOS CIRCUITOS DE ALTA TENSIÓN NUNCA TOCAR NI ACERCAR LAS MANOS A CUALQUIER ELEMENTO CONDUCTOR MIENTRAS ESTE FUNCIONANDO (SIEMPRE LLEVAR GUANTES AISLANTES APROPIADOS A LA TENSIÓN A MANEJAR).
SI TIENE CUALQUIER PROBLEMA DE CORAZON O USA MARCAPASOS ABSTÉNGASE DE EXPERIMENTAR CON ESTOS CIRCUITOS.
SI SE APROXIMA CUALQUIER MATERIAL CONDUCTOR O NO CONDUCTOR CON LIGERA HUMEDAD EN CIRCUITOS DE ALTA TENSIÓN SALTAN ARCOS DE ALTA O MUY ALTA TENSIÓN HACIA LA PARTE DEL CUERPO MÁS CERCANA. 
"OJO" MUCHA PRECAUCIÓN
NO APTO PARA PERSONAL SIN CONOCIMIENTOS-TITULACIÓN EN MANEJO DE TENSIONES, ALTA TENSION Y MUY ALTA TENSIÓN, 
CUALQUIER UTILIZACIÓN DE ESTOS CIRCUITOS QUEDA SOLAMENTE BAJO SU ÚNICA RESPONSABILIDAD, SI TIENE LA MÁS MÍNIMA DUDA O NO TIENE  LOS CONOCIMIENTOS ADECUADOS NO EXPERIMENTE CON ÉL.


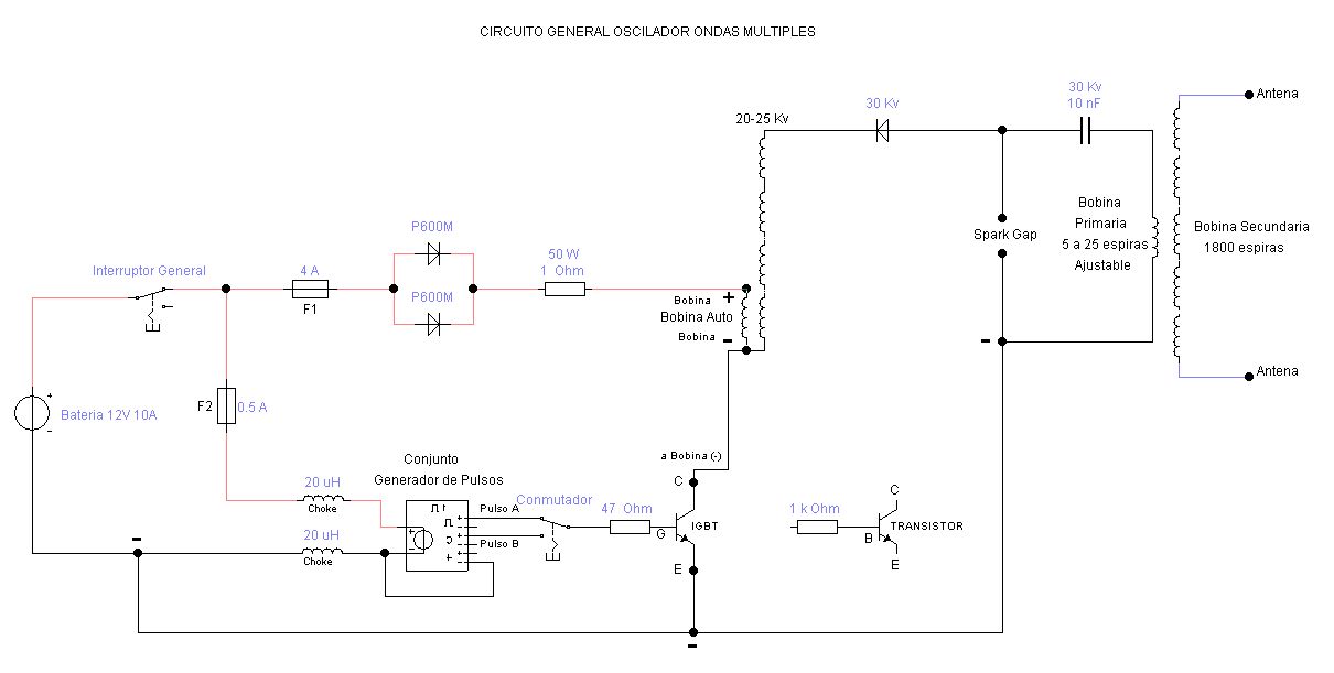
BASICAMENTE EL CIRCUITO CONSTA DE:
  • Fuente de Alimentación (en este diseño será de 12V de corriente Continua), de una Batería de 12V 10A.
  • Circuito Generador de Pulsos de Onda Cuadrada.
  • Circuito de Potencia - IGBTs.
  • Bobina de Alta Tensión de Encendido de Automóvil 25KV(en este diseño de Magnetic Marelli).
  • Diodo de Alta Tensión de 30KV.
  • Condensador de Alta Tensión 30KV (en este diseño de 10 nF).
  • Bobina Inductora de 5 espiras (cable de Cobre de 4 mm aislado para Alta Tensión).
  • Bobina Inducida de 900 espiras (hilo de Cobre Esmaltado de 0.2 mm).
  • Antenas Osciladoras.
INTERACCIÓN DE LAS ENERGÍAS ENTRE LOS ANILLOS SEGÚN JORGE RESINES:
de su Libro "Algunos Dispositivos de Energía Libre".

ESQUEMA BÁSICO DEL CIRCUITO DEL MWO (OSCILADOR DE ONDAS MULTIPLES) DE  Lakhovsky




Esquema Original




Esquema Básico del Proyecto
EL CIRCUITO FUNCIONA IGUAL INDEPENDIENTEMENTE DE SI EL SPARK GAP ESTA EN SERIE O EN PARALELO CON LA BOBINA PRIMARIA, PARECE SER QUE HAY MENOS DESGASTE MECÁNICO CON EL SPARK GAP EN PARALELO.




CUALQUIERA DE ESTOS TRES ESQUEMAS PUEDE SER USADO:


EL CIRCUITO PUEDE FUNCIONAR CON LAS SALIDAS A UNA SOLA ANTENA O CADA SALIDA A UNA ANTENA  SEPARADA (2 ANTENAS).













Bobina de Inducción de Automóvil:


la Bobina de Inducción es un Autotransformador con el terminal común del Secundario conectado al ruptor (en el diseño va conectado al colector de los Transistores) que deriva en el Negativo

CIRCUITO DEL DISEÑO:



COMO FUNCIONA BÁSICAMENTE:

Al recibir el Primario de la BOBINA DE AUTOMÓVIL una Señal Pulsatoria se induce en el Devanado Secundario de Alta la misma Señal pero Aumentada hasta 2.000 veces su Tensión (hasta 25 KV) y de Baja Intensidad debido al factor de Transformación.
El Diodo de Alta de 30 KV sirve como Rectificador y para impedir que pase algún tipo de Señal en Sentido Contrario a la Bobina de Auto.
El condensador de Alta de 30 KV es el encargado de Almacenar la carga de Alta Tensión aplicada por la Bobina de Auto, que sera el encargado de hacer una Descarga Abrupta sobre el devanado Primario de 5 espiras.
¿Como se consigue que el Condensador de Alta se Descargue Abrupta mente?, pues haciendo lo que denominaremos un Cortocircuito que será producido por las sucesivas descargas del "SPARK GAP".

¿Como funciona el Spark Gap?, dependerá de la separación entre sus Electrodos, cuanto más separación halla más Nivel de Tensión se necesita para que salte la Chispa, lo cual se produce al romper la resistencia dieléctrica que ofrece el Aire al transformarse en Conductor.

Si NO hay una DESCARGA ABRUPTA sobre el bobinado Primario de 5 espiras, no se Inducirá Ninguna Señal en la Bobina Secundaria de 900 espiras, con lo cual No llegarán Señales Oscilatorias a las Antenas
.
Spark Gap Rotativo


EL SPARK GAP ES LA PARTE MÁS DELICADA DEL CIRCUITO.


Sigamos con el Funcionamiento:

La mejor Señal que podemos Aplicar al Condensador de Alta es una Señal Continua Pulsatoria, es decir que cuanto Mayor sea el Ciclo Util de la Onda Cuadrada Más Rapidamente se Carga el Condensador de Alto Voltaje.





A Mayor Frecuencia Aplicada a la Bobina de Auto, Más Rápidamente se Carga el Condensador de Alto Voltaje y más rápidamente descarga el Spark Gap.
Cuanto más Rápidamente sea capaz de cargar el Condensador de Alta a la Mayor Tensión, más Potencia tendremos en las Antenas.
A Mayor Frecuencia la Separación entre los Electrodos tiene que ser Menor para que Salte la Chispa.
Cuanto más Cerca estén los Electrodos entre sí del Spark Gap antes Saltaran las Chispas (y se descarga el Condensador de Alto Voltaje).
Para que las Antenas Oscilantes Funcionen a su Mayor Rendimiento , el Spark Gap debe de estar Descargando lo más Rápidamente Posible pero SIN que sea un "ARCO CONTINUO" cuanto Mayor número de  Microarcos se Generen y No Continuos.

Cuanto Mayor Capacidad tenga el Condensador de Alto Voltaje más Potencia es capaz de aportar (y Mayor Peligrosidad) pero también tardará más en Cargarse con lo cual en el Spark Gap tardara más tiempo en Saltar las Chispas..

Cada vez que el Condensador de Alta Tensión se Descarga por acción del Spark Gap se Genera un Tren de Ondas Amortiguadas sobre la Bobina Primaria de 5 espiras cuya Frecuencia Resonante del Circuito Oscilante (Condensador-Bobina) va en Función de los Valores de Ambos, la frecuencia del ciclo "carga (condensador)-decarga (spar gap)-ondas amortiguadas-vuelta a cargar del condesador de Alto Voltaje..." variará en funcion de la separación de los electrodos del Spar-Gap

Se puede ver la Frecuencia Resonante (desconectado del circuito de alto Voltaje) conectando un Osciloscopio a la Bobina Primaria de 5 espiras, aplicando unos 3-7 V de Voltage Continuo entre la patilla del condensador que va al Spark Gap y la patilla de la Bobina que va al Spark Gap, entonces cortocircuitamos solamente un  Instante las patillas del Spark Gap con un Puente de cable de cobre y con el Osciloscopio podremos ver el Tren de Ondas Amortiguadas y su Correspondiente Frecuencia (hay que repetir este procedimiento varias veces para asegurarnos la Medición de la Frecuencia de Resonancia).


Dependiendo del Nº de Aros, del Grosor de ellos, de la Distancia entre ellos y algún Otro Factor que se nos escape tendremos una Mayor o Menor Calidad de Frecuencias y Armónicos en dichas Antenas.

CALCULO BOBINA TESLA

ESQUEMAS DETALLADOS:


DIODO 30 KV - VER: http://teslatronica.blogspot.com.es/2013/06/diodo-muy-alta-tension-30-kv.html





LOS DOS DIODOS P600M DE 1000V 6A IMPIDEN EL POSIBLE PASO DE CORRIENTE INVERSA DERIVADA DE LA DESCARGA DE LA PARTE DE ALTA TENSIÓN DE LA BOBINA DE AUTOMOVIL.

LA RESISTENCIA DE 1 OHMIO 50W ES LA ENCARGADA DE LIMITAR LA CORRIENTE MÁXIMA QUE PASARÁ POR EL CIRCUITO.

LOS DOS CHOKES IMPIDEN EL POSIBLE PASO DE ALTA FRECUENCIA AL GENERADOR DE PULSOS.


LA BOBINA PRIMARIA AJUSTAR ENTRE 5 Y 25 ESPIRAS Y LA BOBINA SECUNDARIA DE 900 -1800 ESPIRAS ESTAN ACOPLADAS CONVENIENTEMENTE FORMANDO UNA "BOBINA TESLA"
EL PUNTO DE MÁXIMA RESONANCIA SE CONSIGUE AJUSTANDO LA CONEXIÓN SOBRE LAS ESPIRAS DE LA BOBINA PRIMARIA
CIRCUITO GENERADOR DE PULSOS DE ONDA CUADRADA





El Circuito esta montado sobre Placa de Tiras de Cobre (visto desde la parte de los componente).

Las Pistas en las Patillas del 555 van cortadas, se pueden cortar con paciencia y precisión con la punta de un cuchillo o con una broca de 1 mm en un taladro pequeño.



RANGO DE FRECUENCIAS OBTENIDAS SEGÚN LA POSICION DEL CONMUTADOR CON POTENCIOMETRO "P2" A SU MÍNIMO VALOR:

SEÑAL EN LA SALIDA DE PULSO (B)

RANGO DE FRECUENCIAS VARIANDO EL POTENCIOMETRO P1:
CONMUTADOR EN POSICIÓN 1 (condensador de 47 micro Faradio): de 5 a 60 Hz.
CONMUTADOR EN POSICIÓN 2 (condensador de 10 micro Faradio): de 24 a 290 Hz.
CONMUTADOR EN POSICIÓN 3 (condensador de 1 micro Faradio): de 240 a 3400 Hz.
SEÑAL EN LA SALIDA DE PULSO (A)



RANGO DE FRECUENCIAS OBTENIDAS SEGÚN LA POSICION DEL CONMUTADOR CON POTENCIOMETRO "P2" A SU MÁXIMO VALOR:

SEÑAL EN LA SALIDA DE PULSO (B)

RANGO DE FRECUENCIAS VARIANDO EL POTENCIOMETRO P1:
CONMUTADOR EN POSICIÓN 1 (condensador de 47 micro Faradio): de 4 a 14 Hz.
CONMUTADOR EN POSICIÓN 2 (condensador de 10 micro Faradio): de 19 a 65 Hz.
CONMUTADOR EN POSICIÓN 3 (condensador de 1 micro Faradio): de 200 a 660 Hz.

SEÑAL EN LA SALIDA DE PULSO (A)



SEGÚN MI EXPERIENCIA LA BANDA ÚTIL PARA FUNCIONAR ESTÁ ENTRE LOS "40 Hz y los 900 Hz" dependiendo de la Forma de onda Aplicada, A FRECUENCIAS MÁS ALTAS APENAS SALTAN CHISPAS EN EL SPARK GAP Y A FRECUENCIAS MÁS BAJAS EL CONDENSADOR DE ALTA TARDA HASTA VARIOS SEGUNDOS EN CARGAR A LA TENSIÓN DE RUPTURA DEL SPARK GAP, EN RESUMIDAS CUENTAS INFLUYEN VARIOS FACTORES QUE CADA UNO DEBERÁ DE EXPERIMENTAR SEGÚN LOS COMPONENTES QUE USE.

TODOS LOS CABLES EMPLEADOS DEBEN SER DE MUY ALTA TENSIÓN.

Los Cables deben de ir dentro de un Tubo de Vinilo 
para mayor aislamiento según tamaño del cable.



CIRCUITO DE POTENCIA:


POR SUPUESTO HAY QUE PONER UN BUEN DISIPADOR A LOS TRANSISTORES O IGBTs


CIRCUITO DE POTENCIA CON 3 TRANSISTORES BDW93C:



Las Pistas de Cobre entre los Componentes del circuito deben ser Estañadas con grosor para que no se calienten.

El Circuito esta montado sobre Placa de Tiras de Cobre (visto desde la parte de los componente).






CIRCUITO DE POTENCIA CON 2 IGBTs FGA60N60UFD:

EL CIRCUITO DE POTENCIA CON LOS IGBTs ES 3 VECES MAS POTENTE QUE EL CIRCUITO DE LOS TRANSISTORES DARLINGTON SOBRE TODO A BAJA FRECUENCIA (EL SALTO DE LA CHISPA EN EL SPARK GAP ES 3 VECES MAYOR).

  


Las Pistas de Cobre entre los Componentes del circuito deben ser Estañadas con grosor para que no se calienten.



El Circuito esta montado sobre Placa de Tiras de Cobre (visto desde la parte de los componente).



Medición entre la Puerta (G) y Masa de los IGBTs:


Medición entre Colector y Masa de los t:




Con este Tipo de Onda se obtiene Mayor Potencia entre los 200 y los 800 Hz dependiendo de la posición del Conmutador de Rangos de frecuencia.




Con este Tipo de Onda se obtiene Mayor Potencia entre los 40 y los 300 Hz dependiendo de la posición del Conmutador de Rangos de frecuencia.

CON ESTE TIPO DE ONDA DE MUY ALTO CICLO DE TRABAJO UTIL SE OBTIENE MÁS POTENCIA, YA QUE CARGA EL CONDENSADOR DE ALTA TENSIÓN MÁS RAPIDAMENTE.

ANOTACIONES:

PARA QUE LA BOBINA TESLA SUMINISTRE EL MÁXIMO DE POTENCIA DEBE DE ESTAR EN RESONANCIA, PARA ELLO UNA VEZ CONECTADAS LAS ANTENAS CON CABLES LO MAS CORTOS POSIBLES SE HACEN PRUEBAS VARIANDO EL NÚMERO DE ESPIRAS DEL PRIMARIO (que dependerá del grosor del cable y de la separación entre espiras) HASTA QUE SE CONSIGUE LA MÁXIMA POTENCIA EN LAS ESPIRAS (pueden ir desde 5 a 30 espiras dependiendo del cable/tubo hueco usado).

LA POTENCIA ENTREGADA A LAS ANTENAS OSCILADORAS DEPENDERÁ:

  • DE LA FRECUENCIA APLICADA.
  • DEL TIPO DE ONDA APLICADA .
  • DEL % DEL CICLO UTIL APLICADO.
  • DEL SPARK GAP (DISTANCIA ENTRE ELECTRODOS).
  • DEL ACOPLAMIENTO ENTRE LA BOBINA PRIMARIA Y LA SECUNDARIA (DIÁMETROS, SEPARACIÓN, Nº DE ESPIRAS).
LA CALIDAD DE LAS ONDAS PRODUCIDAS POR LAS ANTENAS DEPENDERÁ:
  • DEL TIPO DE CHISPA EN EL SPARK GAP.
  • DE LA CAPACIDAD DE PRODUCCIÓN DE ARMÓNICOS DEL SPARK GAP (se puede utilizar un ventilador dirigido al Spar Gap con el fin de que la Chispa sea inestable, no continua).
  • DEL DISEÑO DE LAS ANTENAS OSCILADORAS.
  • DE LA CAPACIDAD DE CREACIÓN DE "MULTIPLES FRECUENCIAS Y  SUS ARMÓNICOS" DE LAS ANTENAS.
CON LOS DOS POTENCIOMETROS PODREMOS VARIAR LA SEÑAL ENTREGADA A LAS ANTENAS OSCILADORAS.




MUEBLE DE MADERA TIPO CONSOLA:





MEDICICIONES:

CONDENSADOR: 9,64 nF.
BOBINA PRIMARIA (5 vueltas): 5,6 micro Henrios (0,15 ohmios).
BOBINA SECUNDARIA (900 espiras): 7,05 mili Henrios (67,2 ohmios).
FRECUENCIA DE RESONANCIA BOBINA PRIMARIA-CONDENSADOR: 684,71 KHz.

TREN DE ONDAS AMORTIGUADAS PRODUCIDAS POR EL CIRCUITO TANQUE RESONANTE EN LA BOBINA PRIMARIA.


EL Nº DE PULSOS DE TRENES DE ONDAS AMORTIGUADAS VARIARÁ CON LA DISTANCIA DE SEPARACIÓN DE LOS ELECTRODOS DEL SPARK-GAP Y DE LOS DIFERENTES VOLTAJES DE SALIDA DEL TRANSFORMADOR DE ALTO VOLTAJE ASÍ COMO DEL TIEMPO EN QUE LA CHISPA ESTE ACTIVA.
LA SECUENCIA ES LA SIGUIENTE: Cuando los condensadores se cargan con el voltaje de ruptura del Spark-Gap y durante dicha ruptura se genera un tren de Ondas Amortiguadas (frecuencia de Resonancia del circuito L-C), cuando se corta el Spark-Gap desaparece el tren de Ondas Amortiguasdas y empieza de nuevo a cargarse los condensadores hasta el Voltaje de Ruptura del Spark.Gap renaudandose el Ciclo de Carga-Descarga sucesivamente.




FOTOS:



















CON BOBINA DE 1800 ESPIRAS Y PRIMARIO AJUSTADO EN RESONANCIA (de 1 a 30 espiras):




ENLACES DIDÁCTICOS:
Enlace
Enlace
FORO


99 comentarios:

  1. buenas tardes soy una persona de 66 aÑos ingeniero lo felicito por su publicacion de
    OSCILADOR EXPERIMENTAL DE ONDAS MULTIPLES MWO
    ingeniero cuanto me cobra por venderme el oscilador ya armado y enviarmelo a mexico
    respondame por favor a mi correo jorgeulloa18@hotmail.com

    POR RESPUESTA GRACIAS
    jorge ulloa gomez

    ResponderEliminar
  2. hola, como puedo contactarme con usted , soy terapeuta holistico y me gustaria comprar un osilador de ondas multiples. teosofia07@outluuk.com

    ResponderEliminar
    Respuestas
    1. El servidor de tu correo devuelve como erroneo, tienes que poner otro e-mail.

      Saludos.

      Eliminar
  3. Hola, buen artículo, sinembargo, tengo una pregunta, si uso un spark gap rotatorio, y controlo la velocidad de el motor, lograría diferentes frecuencias en la bobina?, gracias de antemano

    ResponderEliminar
  4. Algunos autores creen que el Spark-Gap puede influir en la variación de frecuencias, aunque los estudios mas recientes sobre osciladores Originales de Lakhovsky's apuntan a que la distancia de separación influye en la Potencia pero no en la Frecuencia de la Onda Amortiguada que viene dada por el condensador y la Bobina Primaria.
    Cuanto mas separación hay entre los electrodos del Spar-Gap, los condensadores se cargan a mayor voltaje (se necesita mas tiempo y daran mas potencia en las antenas) hasta que salta la primera chispa que los descarga sobre la bobina primaria formando las ondas amortiguadas (cuya frecuencia es fija) tambien es cierto que los ciclos de ondas amotiguadas varian con la separacion del Spar-Gap con lo cual estariamos hablando de variacion de la frecuencia con la que se repiten dichas ondas amortiguadas sobre la bobina primaria.
    Ciclo: condensador se carga hasta el voltaje de descarga (separación spark-gap), genera la onda amortiguada sobre la bobina primaria, tiempo sin ondas amortiguadas hasta que el condensador se carga de nuevo al voltaje de descarga... y así sucesivamente.
    El SparkGap nunca debe de quedarse de forma continua, ya que calienta-ioniza-baja la resistencia del aire entre los electrodos tendiendo a que siempre este descargando, cuando se ponen varios Spark-Gap facilita la recuperación para las siguientes descargas.
    Un Spark-Gap Rotatorio si puede influir en la separación entre los ciclos de la frecuencia fija de ondas amortiguadas, no fue usado en los Osciladores Originales ni tampoco en las reproducciones posteriores.

    ResponderEliminar
  5. MI CORREO ES bau1952ger@hotmail.com y me gustaria que me dijera como obtener un oscilador de lakhovsky, gracias por sus atenciones

    ResponderEliminar
  6. Hola estoy interesado en el oscilador de ondas soy de España me podríais decir el precio y si ustedes me lo enviarían?.Gracias.Mi correo es spiritoftheflowers@live.com

    ResponderEliminar
  7. Interesante información, me interesa adquirir un oscilador contactar por favor a mi correo.

    ResponderEliminar
    Respuestas
    1. Mándame tu correo a través del Formulario de contacto del Blog.

      Saludos

      Eliminar
  8. Por favor, me interesa el oscilador que haces, cual es el precio y tiempo de entrega. Mi correo es zorrillamoises@yahoo.com.mx. Gracias por tu tiempo

    ResponderEliminar
  9. Hola, a mi también me interesaría. El precio y cuanto tardaría para España. Mi correo es: raulmorata1@gmail.com

    Un saludo.

    ResponderEliminar
  10. Hola, a mi también me interesaría. El precio y cuanto tardaría para España. Mi correo es: tucuerpoesagua@gmail.com

    ResponderEliminar
  11. ¿es posible que en el esquema el diodo de alta tensión este en sentido erróneo?
    Muchas gracias por compartir tus conocimientos.

    ResponderEliminar
  12. La Bobina de Inducción de Coche es en realidad un Autotransformador y debido a su peculiar sistema de conexionado (el terminal comun del secundario está conectado al polo negativo de alimentación)el voltaje de salida es inverso, por lo cual el diodo debe de estar invertido.
    En el esquema está correcta su posición.
    Ver este enlace para aclarar el conexionado de la bobina:
    http://www.aficionadosalamecanica.net/imagescurelec/bobina-seccion.jpg

    Saludos.

    ResponderEliminar
  13. Saludes, como puedo contactarme con usted , me gustaria saber el costo un osilador de ondas multiples. hernandezmsm14@gmail.com

    ResponderEliminar
  14. Hola Ingeniero: Me encanto la publicación. Empecé a averiguar sobre el oscilador y sus funciones y a interiorizarme en el trabajo de Lavhkovsky sobre las vibraciones en las células a raíz de que a mi mamá le diagnosticaron cáncer de páncreas hace algunos meses. Además de la quimio y los tratamientos tradicionales, ella está haciendo tratamientos alternativos y uno de ellos consiste en sesiones con este oscilador. Llegue a este blog buscando como armar uno para que ella se pueda hacer las seciones en la casa y la verdad es que mis conocimientos en electrónica son muy básicos para poder armarlo yo mismo (soy técnico químico del OTTO KRAUSE). El punto es que quería saber si usted hace osciladores para vender y en el caso de que sea así, como me podría contactar con usted para ver las posibilidades de adquirir uno. mi dirección de mail es: luisemmanuel.oviedo@gmail.com
    Desde ya le agradezco su tiempo.

    ResponderEliminar
  15. Buen dia: estoy en iguales condiciones, interesado en contactar con ud. para saber si vende el oscilador. en espera de su respuesta, feliciddaes por su pagina. juanignacio1956@hotmail.com

    ResponderEliminar
  16. Hola,soy de Argentina,puede pasarme precio del oscilador,con la entrega a mi pais?congracias.

    ResponderEliminar
  17. Perdon,mi correo es:sandrapeyrano@yahoo.com

    ResponderEliminar
  18. hola muy buenas tardes soy de colombia y quisiera tener informacion sobre el oscilador de ondas que costo tieney como lo podria adquirir.mi correo es neillsandro3@yahoo.com de antemano muchas gracias espero pronto tu respuesta

    ResponderEliminar
  19. HOLA QUE TAL ESTOY INTERESADO EN EL OSILADOR, Y ME PREGUNTABA SI USTED LOS HACE PARA VENTA YA QUE ME INTERESARÍA CON TODO Y LAS ANTENAS ME GUSTARÍA SABER EL COSTO Y COSTO DE ENVÍO O FORMA DE ENVÍO PARA MÉXICO, DE ANTEMANO AGRADEAZCO SU ATENCIÓN Y AGRADEZCO LA PUBLICACIÓN DE ESTA INFORMACIÓN. SALUDOS.
    MI CORREO ES elarco7213@hotmail.com

    ResponderEliminar
  20. Hola , me gustaría saber si venden este oscilador. Mi correo es : angelgalanco@hotmail.com Muchas gracias.

    ResponderEliminar
  21. Buen día.
    Excelente información. Gracias por compartirla. Igual que otros, estoy interesado en el costo del oscilador de ondas múltiples de Lakhovsky y el costo de envío a Bogotá, Colombia. Mi correo electrónico: genio25@gmail.com. Nuevamente gracias.

    ResponderEliminar
  22. muy buenas estoy interesado en un oscilador. juanmiguelmobile@gmail.com
    Gracias

    ResponderEliminar
  23. Hola muy buenas tardes vivo en Colombia yo adquirí el oscilador de ondas múltiples el que fabrican en holanda la empresa Meditech Europa por si alguien desea. Lo tengo a su disposición

    ResponderEliminar
    Respuestas
    1. Hola, te quería hacer algunas consultas,me podrías pasar una dirección de e mail? Soy de argentina y quiero saber si la máquina de meditech funciona y otros datos. Muchas gracias

      Eliminar
    2. Hola, te quería hacer algunas consultas,me podrías pasar una dirección de e mail? Soy de argentina y quiero saber si la máquina de meditech funciona y otros datos. Muchas gracias

      Eliminar
    3. Hola Sandro,disculpe que lo moleste nuevamente pero realmente me interesa poder comunicarme con Ud. Le dejo. Mi dirección de e mail, si es tan amable me manda un mensaje o. Me pasa alguna manera para contactarme, desde ya mil gracias mi e mail es mario_marceloru@hotmail.com.. Saludos cordiales

      Eliminar
    4. me interesa mi correo es ricard_jimenezgar@hotmail.com o celular 3112925485

      Eliminar
  24. Buenos dias, mi nombre es Odalis y deseo saber que precio tiene el oscilador. Gracias

    ResponderEliminar
    Respuestas
    1. PARA CONTACTAR UTILIZAR EL FORMULARIO DE CONTACTO QUE ESTÁ EN LA BARRA DE LA DERECHA ARRIBA Y PONER VUESTRO E-MAIL

      Eliminar
    2. PARA CONTACTAR UTILIZAR EL FORMULARIO DE CONTACTO QUE ESTÁ EN LA BARRA DE LA DERECHA ARRIBA Y PONER VUESTRO E-MAIL

      Eliminar
  25. Por favor me dirías que precio tiene el oscilador y en que país estas, para el tema de envío, yo soy de argentina.. Mi correo es mario_marceloru@hotmail.com. Desde ya muchas gracias

    ResponderEliminar
  26. Por favor me dirías que precio tiene el oscilador y en que país estas, para el tema de envío, yo soy de argentina.. Mi correo es mario_marceloru@hotmail.com. Desde ya muchas gracias

    ResponderEliminar
  27. Este comentario ha sido eliminado por el autor.

    ResponderEliminar
  28. Estoy interesado en el oscilador de ondas multiples el original de los dos bobinas autotransformadoras mi correo leocaprs@gmail.com

    ResponderEliminar
  29. Hola JR GP:

    Muy buen trabajo. Felicitaciones.

    En días pasados puse un mensaje con unos enlaces de documentos inéditos sobre el oscilador de Lakhovsky. Son unas traducciones que hice del italiano. Uno es de un diseño explicado con todo detalle de un oscilador de estado sólido del ingeniero Metriner Moreno quien por años ha trabajado para un centro de electroterapia en Rimini Italia.
    No se si te ha llegado. No veo el mensaje en la lista. O tal vez que este sistema no acepta links.

    Si estás interesado dime donde puedo mandarte los datos.
    mi correo es alejandrofernandezheredia@gmail.com.

    ResponderEliminar
  30. Este comentario ha sido eliminado por el autor.

    ResponderEliminar
  31. Podría decirme la diferencia entre su oscilador de ondas múltiples y el oscilador de energía cuántica "para curación a distancia" del señor Tom Paladino, basado igualmente en el trabajo del señor Lakhovsky. Respeto al equipo suyo, escriba su valor, estoy en Colombia. jorencamo@msn.com

    ResponderEliminar
    Respuestas
    1. Lo dos tienen como Origen el diselo de Tramsmisión de Energía de Nikola Tesla, pero son diferentes, uno fue diseñado para mandar Energía a las Celulas y el de Tom Paladino funciona a Distancia como la Radiónica.

      Eliminar
  32. HOLA,SOY MARCELO DE ARGENTINA,ME INTERESARIA ADQUIRIR UN EQUIPO,A QUE SEA EN FORMATO DIGITAL CON BANDAS PERO CON EL MISMO EFECTO O SENCILLAMENTE UN KIT LISTO PARA ENSAMBLAR MI MAIL OLIVOFERTIL@GMAIL.COM

    ResponderEliminar
  33. Un Equipo parecido al de Tom Paladino es este:

    http://menteenergia.blogspot.com.es/2017/02/uso-practico-del-emisor-y-del-receptor.html

    ResponderEliminar
  34. me interesa un oscilador de ondas, que pecio tiene y cuanto demora en hacerlo, gracias
    ricsrd_jimenezgar@hotmail.com este es mi correo agradezco su informacion y costps

    ResponderEliminar
  35. Ruego me indiquen precio y plazo de entrega del oscilador de ondas múltiples. Envio a España. Gracias por su atención. Correo:
    fontadro@gmail.com

    ResponderEliminar
  36. Qué tal le doy un grato saludo, me gustaría saber el costo del equipo, si es que lo vende o fabrica pues me interesaría comprar un aparato de OOM y si hacen envío a Mexico más específicamente al Código Postal 29030 mi correo es : Sitcaelumsalim@gmail.com
    Gracias y espero su pronta respuesta.

    ResponderEliminar
  37. Qué tal, estoy interesado en el equipo soy de argentina. Quería saber el valor y alguna forma de Envio. Dario@lblcomputacion.com

    ResponderEliminar
  38. Buenas noches, estoy interesado en el oscilador de ondas multiples de Lakhovsky, me gustaria saber su precio y el costo de envio hasta Bogota (Colombia), mi correo es rafeque7@hotmail.com GRACIAS.

    ResponderEliminar
  39. HOLA BUENAS TARDES
    VENDO UN OSCILADOR DE ONDAS EN COLOMBIA ESTOY UBICADO EN EL HUILA
    CONTACTAR WHATSAPP 3115666543 ÚNICO EN COLOMBIA TRAÍDO DE HOLANDA

    ResponderEliminar
    Respuestas
    1. Hola comunicate conmigo al 51 946571717
      Ó a forange001@hotmail.com
      Gracias
      Soy de Lima Perú

      Eliminar
  40. Hola deseo adquirir un oscilador me encuentro en Lima Perú 51 946571717
    Cuanto me saldría.
    Mi correo es forange001@hotmail.com
    Gracias por su respuesta.

    ResponderEliminar
  41. BUEN TRABAJO Y DOBLEMENTE VALIOSO POR SER ARGENTINO. INTERESANTE SERÍA SABER EL VALOR DEL MISMO

    ResponderEliminar
    Respuestas
    1. Soy Español, en Argentina se puede conseguir por unos 1800 dolares creo.

      Eliminar
  42. hay algun sitio donde se pueda ver un paso a paso para hacer este MWO o algun sitio o foro que se esten replicando para poderme hacer uno, ya que tengo psoriasis, y otras enfermedades degenerativas auto inmunes, y estoy convencido que es por causas ambientales. soy nuevo en el foro y no se como funciona y si hay algun foro donde esten montandola la maquinas para manitas, mas detallada y donde te ayuden a montarla y a hacerla. mi correo es viejoloco-@hotmail.com

    ResponderEliminar
    Respuestas
    1. http://www.nvtronics.org/main/viewtopic.php?f=4&t=220

      http://www.nvtronics.org/main/viewtopic.php?f=4&t=20

      Eliminar

    2. Buenas tardes soy del Brasil felicito por su editorial Lakhovsky - MWO (Oscilador Ondas Múltiples)
      ingeniero, cuánto costaría venderme el ya oscilador completo y enviarlo A Mí en Brasil
      quiero Ayudar a Las personaspor Responde Correo millas electrónico renatorsantos2018@gmail.com

      Eliminar
    3. Hola JR G! El 5 de febrero de 2019, 2:26 le contestaste a alguien...
      "Soy Español, en Argentina se puede conseguir por unos 1800 dolares creo."
      Podrías darme el contacto o la forma de ubicar a quien lo hace? O al menos cómo te enteraste del precio?
      Gracias, amigo! :)
      Giselle Balivo

      Eliminar
  43. Fabrico a pedido en uruguay.el costo es de USD 1500. Si interesa a las ordenes

    ResponderEliminar
    Respuestas
    1. me podrias dar información,, soy de Chile mi correo es cristian@hidrogenia.cl,, gracias

      Eliminar

  44. Buenas tardes soy de Brasil felicito por su editorial
    OSCILADOR DE ONDA MÚLTIPLE DE ONDA EXPERIMENTAL
    ingeniero como me cobra por venderme el oscilador ya armado y enviarlo a mí en Brasil, quiero ayudar a las personas
    por favor responda a mi correo electrónico
    renatorsantos2018@gmail.com

    ResponderEliminar
  45. Hola buenas tardes es que un amigo en mexico construyó uno y lo está utilizando me recomendó buscar uno en Colombia, sabes de alguien que lo alquile?..para hacerme las terapias con la máquina?
    Muchas gracias por el dato, soy Yamile teléfono 3156207995

    ResponderEliminar
  46. Buenas tardes soy de Brasil felicito por su editorial
    OSCILADOR DE ONDA MÚLTIPLE DE ONDA EXPERIMENTAL
    ingeniero como me cobra por venderme el oscilador ya armado y enviarlo a mí en Brasil, quiero ayudar a las personas
    por favor responda a mi correo electrónico
    renatorsantos2018@gmail.com

    ResponderEliminar

  47. Buenas tardes soy del Brasil felicito por su editorial Lakhovsky - MWO (Oscilador Ondas Múltiples)
    ingeniero, cuánto costaría venderme el ya oscilador completo y enviarlo A Mí en Brasil
    quiero Ayudar a Las personaspor Responde Correo millas electrónico renatorsantos2018@gmail.com

    ResponderEliminar
  48. Una pregunta JR. En tu opinión, que tipo de MWO es mejor. La bipolar o la unipolar. Osea, la de dos bobinas y dos antenas, o como la que has construído y que se ve en esta entrada, una bobina para bipolar para las dos antenas?

    Un saludo.

    ResponderEliminar
  49. La Bipolar ya sea con bobina de auto o con ZVS + Flyback (mas potencia) es de menor costo y tiempo de realización. La de 2 bobinas tipo "Oudin" es bastante difícil de ajustarla optimamente y de resultados discretos.

    ResponderEliminar
  50. Hola JR. Excelente articulo y WEB. Mi esposa esta muriendo de cancer, estoy haciendo todo lo que puedo por no perderla. He estado experimentando con las frecuencias Rife y buscando, te encontre. Estoy interesado en un buen equipo de estos para dos antenas. mi email es fidelcoutin@gmail.com por favor, dejame saber cuanto vale un equipo como este y que tiempo tendria que esperar. Gracias por toda esa informacion llena de esperanza.

    ResponderEliminar
  51. hola estoy interesado en adquirir uno ya armado por favor responder a alucard_90@hotmail.com

    ResponderEliminar
  52. Hola estoy interesado en el oscilador de ondas, soy de España me podríais decir el precio y si ustedes me lo enviarían?.Gracias.Mi correo es puertasgorriz@gmail.com

    ResponderEliminar
  53. Hola. Soy. Rodrigo de México. Estoy ineteresado en adquirir un oscilador de Ondas Múltiples. Favor de darme precio

    ResponderEliminar
  54. Buenas noches desde Argentina estoy interesado en un MWO podria cotizarme.gracias

    ResponderEliminar
  55. Hola vivo en Buenos Aires, Argentina y quisiera comprar uno. me pasas costos totales a mi correo? gracias!

    ResponderEliminar
  56. hola vivo en CaBa buenos aires, argentina, me mandas costos ? por favor, quisiera tenerlo

    ResponderEliminar
  57. Teneis que poner vuestro correo para que os responda.

    ResponderEliminar
  58. Buenas soy de Argentina, Buenos aires.
    Busco un oscilador, pero no puedo esperar a importar uno , por temas de salud.
    Alguien aqui aqui en Argentina posee uno?Lo necesito urgente para mi madre, esta muy grave.

    ResponderEliminar
  59. por favor me puede decir el precio ? vivo en españa. unanuevatierra@gmail.com

    ResponderEliminar
  60. Soy de Paraguay podría decirme el precio porfabor mi imeil es: anibagara567@gmail.con

    ResponderEliminar
  61. Soy de Paraguay podría decirme el precio porfabor mi imeil es: anibagara567@gmail.con

    ResponderEliminar
  62. Hola amigo! Tengo interés de armar un oscilador.Tengo una duda en cuanto al diagrama gral. Y otras dudas mas :D podre contactarme con ud vía mail?? Gracias!!!

    ResponderEliminar
  63. Hola deseo un oscilador , quien lo vende o lo fabrica

    ResponderEliminar
  64. Que costo tiene el oscilador ya armado y enviarlo a mí en Barranquilla, Colombia.
    mi correo electrónico es carlosroadelacruz@gmail.com

    ResponderEliminar
  65. Hola muy interesante la información sobre el oscilador de ondas múltiples,me interesa adquirir uno para uso personal,como puedo contactarme más privado,desde ya felicitaciones y muchas gracias.

    ResponderEliminar
    Respuestas
    1. DEJAR CORREO ELECTRONICO EN EL FORMULARIO DE CONTACTO EN LA PARTE DE ARRIBA A LA DERECHA.

      Eliminar
  66. tengo un equipo fabricado para uso movil a la venta ,estoy facebook como juliofreitas y recido en uruguay .si le interesa a alguno estoy a las ordenes muchas gracias desde ya.

    ResponderEliminar
  67. fabrico equipos para diatermia que funcionan en 2.4ghz para tratamiento de dolores en columna ,articulaciones.cadera,rodillas. los uso yo para calmar dolores desde hace mucho tiempo con muy buenos resultados ,a las ordenes.

    ResponderEliminar
  68. fabrico equipos de estimulacion magnetica transcraneal ,para uso con personas que tienen alshaimer o algun desorden como trastornos obcesivos cerebrales ,el equipo en cuestion genera pulsos magneticos de 1 tesla para desbloquear conductas obcesivas

    ResponderEliminar
  69. Hola, me interesaría saber si envían a españa y precio del oscilador de ondas múltiples.
    Gracias
    magavazzo@gmail. com

    ResponderEliminar
  70. No tengo claro como se deben conectar las antenas,, me puede indicar por favor..

    ResponderEliminar
  71. mi email es cristian@bardel.cl,,, por favor indiqueme como se conectan as antenas.

    ResponderEliminar
  72. Hola estoy interesado en el Oscilador, mi e-mail es: johnancis@hotmail.com

    ResponderEliminar
  73. Hola, estoy interesado en el Oscilador de Ondas Multiples, quisiera saber el costo. Mi e-mail es: johnancis@hotmail.com

    ResponderEliminar
  74. Buen día! Muchas gracias por la publicación, quisiera saber cual es el costo del oscilador de dos antenas. Soy de Ranelagh, provincia de Buenos Aires, Argentina. Mi correo es hernanrpergolesi@gmail.com
    Muchas gracias!!

    ResponderEliminar
  75. Las Peticiones se deben de hacer en el "Formulario de Contacto" en la sección lateral de la derecha arriba.

    ResponderEliminar

Gracias por Tu Comentario, Aporta Siempre lo Mejor de Ti.